本文详解蚂蚁银行澳门开户奖励2026最新活动,包括入金3000港币获取阿里巴巴股票、免佣额度及交通补贴等福利,同时重点解析蚂蚁银行澳门邀请码绑定方式、邀请链接使用流程及常见踩坑问题。结合当前港美股开户环境,全面分析蚂蚁银行澳门开户条件、门槛与优势,帮助你判断是否值得参与,并一步步完成开户拿满全部奖励。
开户邀请链接:https://render.alipay.com/p/c/180020570000149153/index.html?invite-code=LP5EU9Z6
开户邀请码:LP5EU9Z6
一、什么是澳门蚂蚁银行?澳门蚂蚁银行安全吗?
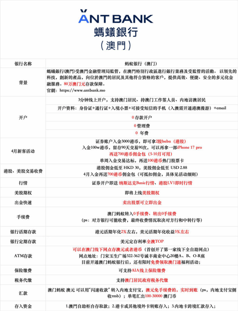
澳门蚂蚁银行(Ant Bank Macau),本质上是蚂蚁集团在澳门落地的一家持牌数字银行。背后是支付宝体系,这一点其实不用多解释,技术能力和风控体系基本都是按一线标准来的。
它不是那种“类金融平台”或者灰色通道,而是受澳门金融管理局(AMCM)监管的正规银行,牌照是完整的。这一点很关键,因为很多人做港美股开户,其实最怕的不是麻烦,而是资金安全。
从合规性这个角度看,它的定位更接近传统银行,而不是普通券商或者中介平台。

为什么最近很多人在关注蚂蚁银行(澳门)
你如果有在看最近的开户环境,会发现一个趋势:很多港美股券商对内地用户的限制在逐步收紧,要么卡资料,要么卡审核,甚至直接暂停部分新开户。
在这种背景下,蚂蚁银行(澳门)之所以被反复提起,核心原因就几个:
一是大陆身份(CNID)目前仍然可以开户,这在现在已经不算常见了。
二是整体门槛不高,不需要复杂的资产证明或者海外地址。
三是银行账户和港美股账户可以一起开通,路径相对简单。
四是叠加当前这一轮开户奖励(价值1000HKD),让它在同类选择里更有性价比。
这些因素叠加在一起,就变成了一件事:在当前阶段,它算是一个还在开放的入口。
澳门蚂蚁银行的核心优势
现在还能用大陆身份证直接开的渠道不多了,而蚂蚁银行(澳门)还在这个范围内,这一点本身就有价值。
它不是单独的银行账户或者单独的券商账户,而是一个体系里把两者打通了,你不需要再额外折腾多平台切换。作为受澳门金管局监管的持牌银行,安全性和稳定性是有基础保障的,这一点和一些中小券商是有明显区别的。
当前这一轮活动里,只要完成基础入金和交易,确实可以拿到一部分实打实的收益,这也是为什么它最近讨论度比较高。
几个核心优势:
低成本:无账户管理费、无最低存款要求,基础服务免费;澳元、美元、港币转账免手续费,部分渠道跨境转账免费。
开户与操作:纯线上开户,最快3分钟完成;支持内地居民在澳门境内操作开户;设有24/7 全自助网点,可办理无卡存取、支票托收等。
跨境便利:与AlipayHK /澳门Alipay生态无缝对接,澳门元可通过“闪速收款”实时转内地支付宝,自动换汇且不占用个人5万结汇额度;支持收海外汇款(如香港汇丰)。
理财与功能:提供高息活期/定存(美元活期年利率最高约3%,定存100元起投,年利率可达4.05%);一个APP打通境外银行账户与港美股证券账户。
二、澳门蚂蚁银行开户奖励有哪些
很多人其实低估了这次蚂蚁银行澳门开户奖励的价值,不是说单次能赚多少,而是它把“开户入口”和“奖励”叠在了一起。
你本来就要找一个港美股账户,那顺手把这一轮奖励拿掉,本质上就是降低了你的试错成本。这种结构,在现在的开户环境里,其实已经不算常见了。
当前澳门蚂蚁银行开户奖励,核心分为三层结构:基础奖励、进阶奖励、叠加奖励。

1. 基础奖励(大多数用户可完成)
完成以下条件:
1. 成功开户
2. 开通证券账户
3. 入金 ≥ 3000 港币
可以获得:
1. 阿里巴巴(09988.HK)股票 2 股(价值约为275HKD)
2. 港股交易免佣额度约 700 港币
整体价值接近 1000 港币,这一部分是绝大多数人可以拿到的。
2. 进阶奖励(高资金用户)
如果你的资金规模较大,例如:
1. 入金达到 100 万港币
2. 满足交易及留存要求
可以额外获得 iPhone 等高价值奖励。这部分更多适合已有港股配置需求的人,不属于入门路径。
3. 叠加奖励(容易被忽略)
除了基础奖励之外,还有几个可以叠加的部分:
1. 每周交易赠送股票卡(第一周是MINIMAX-W,4月1日收盘股价 1060HKD)
2. 交通补贴(目前还有,最高150HKD)
3. 本文渠道奖励(额外100HKD现金奖励)
其中,邀请码绑定对应的奖励,是最容易被忽略但最确定的一部分收益。
4. 路费补贴(直接报销旅行路费)
澳门蚂蚁银行限时交通补贴来啦,赴澳游客专享
活动时间:4.1-5.10
在这个期间内:
1. 凡是活动期间购买交通票目的地为澳门/珠海,
2. 单张票据大于等于300港币,
3. 交通票到达7日内成功开通蚂蚁银行(澳门)账户,
4. 凭「交通凭证+证券账户」提交到指定邮箱,
即可领取交通补贴:150港币股票现金卡(3张50);

三、澳门蚂蚁银行邀请码怎么用
再说一个很容易被忽略的点,就是蚂蚁银行澳门邀请码。
我自己这段时间看下来,至少有一半的人问题不是出在流程,而是出在一开始没有绑定邀请关系。
等到入金之后才发现少了一部分奖励,这时候基本就没有回头空间了。所以这一步我才会反复强调,顺序一定要对。
(⚠️ 这一部分单独拆出来,是因为它直接影响你最终能拿多少奖励。)
邀请链接:https://render.alipay.com/p/c/180020570000149153/index.html?invite-code=LP5EU9Z6
邀请码:LP5EU9Z6
正确使用方式
标准流程应该是:
先通过邀请链接进入 → 输入手机号获取验证码 → 完成预注册 → 再去下载 App 并开户
系统是在这个阶段记录邀请关系的。
如果你是直接下载 App 再注册,邀请码默认是没有绑定的。不过也别害怕,可以参照这流程重新绑定一下,照样拿到额外奖励:
已注册用户如何补绑邀请码
如果你已经注册了,可以在 App 内操作:
进入证券板块 → 个人中心 → 我的邀请 → 入资邀请人 → 输入邀请码
如果您发现这里的邀请码不是LP5EU9Z6,那一定记得更改为:LP5EU9Z6
但这里有一个前提条件:
必须在首次入金 3000 港币之前完成修改,否则无法生效。

四、澳门蚂蚁银行开户条件与门槛

1. 身份与证件要求
1. 内地身份证
2. 港澳通行证(有效签注)
这是基础条件。
2. 地理位置与网络要求
开户时必须满足:
1. 人在澳门
2. 使用澳门本地网络
这一点是风控重点,很多人失败都是因为网络 IP 不符合要求。
3. 账户结构要求
需要完成两步:
1. 银行账户开户
2. 证券账户开通
如果只开银行账户,是无法参与股票奖励的。
五、澳门蚂蚁开户流程
首先,人得到澳门,别想着虚拟定位啥的,需要上传出入境记录的。到了澳门后,通过下方专属链接开户(复制链接后用浏览器打开)。
https://render.alipay.com/p/c/180020570000149153/index.html?invite-code=LP5EU9Z6
注册可用内地手机号,选择+86。实测漫游可行,亦可用澳门当地的免费wifi:

然后根据指引下载app,再根据提示完成申请工作:

资料审核通过后(最快几分钟完成审核,慢的话第二天)。

登录app点击底部“查看发送指引”,在支付宝搜索“移民局12367”,将《出入境记录》发送到指定邮箱。即可完成开户。


最后点击app首页中的“开通证券户领新款手机”,即可入金参与开户奖励活动。

六、澳门蚂蚁银行手续费如何?怎么收费?(银行 + 证券)
澳门蚂蚁银行收费
澳门蚂蚁银行本身也是有多币种账户的:
| 币种 | 澳门本地 | 澳门本地 | 非澳门本地 | 澳门本地 | 非澳门本地 |
|---|---|---|---|---|---|
| 类型 | MOP | HKD | HKD | USD | USD |
| 手续费 | 0 | 0 | 60 | 8 | 8 |
| 优惠 | – | – | 免 | 免 | 免 |
澳门蚂蚁证券收费(优惠期)
- 港股:0.020%,最低 HKD 30(本文开户会送免佣卡,单笔最低只需10HKD)
- 美股:USD 0.0088/股,最低 USD 2.88(本文开户会送免佣卡,单笔最低只需USD 0.33)
可以看到送了免佣大礼包之后,成本直接骤降,非常适合拿来高股票买卖,买美股的成本甚至最低只要0.33美元/笔。
这里原本的佣金确实不低,但现在直接把佣金干到最低10港币/笔,再结合当前的形势,
现在你想开任何一家大一点的港美市场账户,几乎都要各种证明,所以很多小伙伴目前就是大的开不了,小的不敢开

这不当下澳门蚂蚁银行的这个账户就是来解决小伙伴们的这个痛点的。
所以适合搞低频交易,你要是搞纳指定投什么的那是非常合适的。
七、领“澳门通”实体卡
开完户,记得去领取免费的澳门蚂蚁“澳门通”实体卡。反正澳门就这么大,坐酒店的免费车下车后走几步就到。

这张卡可在全澳近3万个消费点支付,充值澳门元和人民币钱包后,可在澳门及全国300多个城市带有“交通联合”标志的公共交通工具上使用,一卡畅行。在澳门乘坐交通刷卡会有半价优惠。

八、领开户福利
开户福利由四部分组成:2股阿里+100元股票现金卡+700港币佣金礼包+iPhone17 Pro。
入金3000港币送2股阿里

账户里入金3000港币,达标10个工作日,即可获得2股阿里。2股阿里的价值会随市场波动,至少值200以上。
入金最简单的方式就是提前换汇3000港币(可以多换点,总得花),带去澳门,到澳门蚂蚁的线下网点在机器上存入(地址:宋玉生广场诚丰商业中心)。亦或者找台银联ATM机,取3000港币现金再存入。

当然也可以通过香港汇丰免费转账,或者回内地后通过跨境转账的方式入金。不过如果你对跨境汇款不太熟,还是直接现金存入吧,最方便。而且去网点还有另一项福利,可以领取一张“澳门通”卡(下文细说)。
达标送100股票现金卡

两个条件:入金3000港币+入金之日起7个交易日内完成两笔港股或美股交易。
完成后可获得100股票现金卡,可购买指定股票时抵用。达标时间不同,可抵扣的股票不同,目前是MINIMAX,之后几周的还有待揭晓:

达标送iPhone17 Pro

大佬专属了。100万港币资产,维持90天,期间完成90笔港美股交易,可获得价值9399港币的iPhone 17 Pro。
这个大佬可上,咱们普通人看看就好了。另外开户还有送价值700港币的佣金礼包,如果你确实有港美股交易需求,还是能省不少的。另外要提一嘴,澳门蚂蚁的交易佣金本来就低,叠加免佣卡后省上加省。

九、澳门蚂蚁银行 APP 下载
安卓用户
扫码即可安装。

苹果用户
港美股讨论群

🐮港美股讨论群: https://t.me/+9nvpujab7z1lNDk1
Keep update with CashCow!



